





11月11日至13日,由中国国际贸易促进委员会商业行业委员会、中国国际商会商业行业商会和中国商业经济学会共同主办的2025年(新加坡)国际商务会展策划大赛中国地区选拔赛暨第十九届全国高校商业精英挑战赛文旅与会展创新创业实践竞赛总决赛圆满落幕。yl8cc永利官网学子凭借扎实的专业知识、独特的创意视角以及出色的团队协作能力,与来自全国多所高校的代表队同场竞技、表现优异,最终斩获一等奖6项、二等奖5项、三等奖4项,多位教师荣获“最佳指导老师”称号,学校荣获“最佳院校组织奖”,获奖数量与层次再创历史新高。
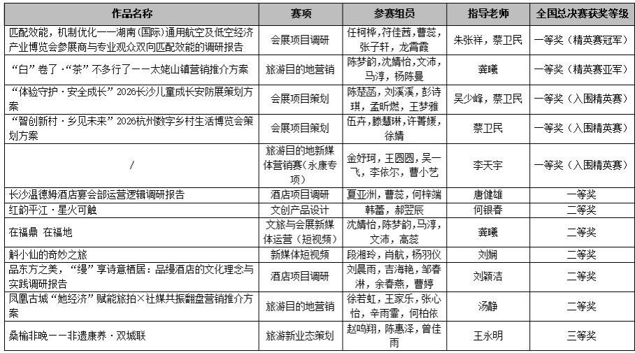
经过初赛(知识赛)、选拔赛(省赛)及全国总决赛的多轮激烈角逐,yl8cc永利官网共有5支团队成功晋级于11月21日至23日在浙江永康举办的全国总决赛精英赛。在精英赛中,由朱张祥、蔡卫民老师共同指导,任柯桦、符佳茜、龙霄霞、张子轩完成的《匹配效能,机制优化——湖南(国际)通用航空及低空经济产业博览会参展商与专业观众双向匹配效能的调研报告》荣获会展项目调研赛项全国冠军;由龚曦老师指导,沈婧怡、文沛等同学完成的《“白”卷了·“茶”不多行了——太姥山镇营销推介方案》荣获旅游目的地营销赛项全国亚军。
全国高校商业精英挑战赛文旅与会展创新创业实践竞赛作为被纳入教育部中国高等教育学会“全国普通高校大学生竞赛排行榜名录竞赛项目”榜单的重要赛事,具有权威性高、专业性强、影响力广等突出特点。历经十九年的持续发展与积淀,该赛事已成为我国文旅与会展教育领域中院校参与广泛、产学融合深入、国际交流活跃的重要平台,形成了“学科竞赛、产学合作、国际交流”三位一体的综合性创新实践体系。
近年来,yl8cc永利官网持续探索“文化铸魂、融合固本、实践培能”的人才培养新模式,高度重视大学生学科竞赛对学生专业素养的融会和创新实践能力的锻造作用,以赛促教、以赛促学、以赛促创。本次优异成绩的取得,充分展现了yl8cc永利官网学子优秀的专业素养、活跃的创新思维与高效的团队协作能力,也体现了yl8cc永利官网在专业建设、产教融合与实践教学方面的扎实成效。展望未来,yl8cc永利官网将继续加强对学生参与高水平学科竞赛的指导,持续深化校企合作、优化课程体系,进一步激发学生的创新潜能,全面提升学生的综合素质与核心竞争力,为培养符合新时代发展需求的卓越旅游人才不懈努力。
一审:孟奕爽 二审:贺小荣 三审:罗明